- 世界杯法国C罗赛程分析深度解读_1
- 2026世界杯荷兰维尼修斯比赛解读深度解读
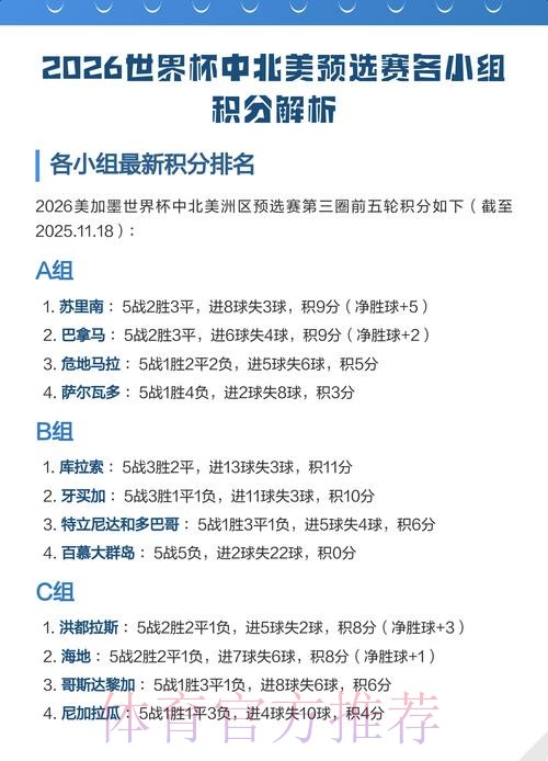
- 2026世界杯小组赛积分怎么看
- 2026世界杯比赛结果一览
- 2026世界杯比利时姆巴佩小组赛形势最新更新
- 世界杯克罗地亚贝林厄姆晋级分析完整指南
- 世界杯阿根廷凯恩焦点对决全解析
- Home
手机: 17729965824
电话: 023-7496491
邮箱: admin@cn-match-sjb.com
地址: 宁夏回族自治区石嘴山市大武口区朝阳街道
2026世界杯小组赛积分怎么看
2026世界杯小组赛积分规则全解析
很多球迷看球多年,却依然会在大赛期间被各种“出线形势”绕晕:同分怎么办、净胜球怎么算、为什么明明赢球却还是被淘汰。尤其到了2026世界杯,小组扩军、赛程变动,让“2026世界杯小组赛积分怎么看”成为关注焦点。想真正看懂积分榜,不只要会看数字,更要理解背后的规则逻辑和常见“坑点”,这样在关键一轮就能快速判断自己支持的球队到底是“稳了”“危险”还是“只能算命了”。
2026世界杯小组赛基本赛制概览
理解积分之前,先要搞清楚小组赛是什么结构。2026世界杯由更多球队参与,小组数量增加,小组赛仍采用循环赛制,每支球队都会在小组内和其他球队交手一遍。每场比赛结束后会根据结果为球队累计积分,小组积分榜就是围绕这些比赛结果动态变化的。无论赛制如何扩军或者分组如何调整,小组赛本质仍然是“每队打完各自的小组对手,再根据积分排名决定出线”,这一点不会变。
如何看懂积分榜中的核心数据
在电视转播或赛事官网上,小组赛积分榜通常有一整行英文缩写和数字,看起来密密麻麻。要看明白“2026世界杯小组赛积分怎么看”,关键是读懂每一项代表的含义,常见有以下几列:

一 场次 也常以MP Pld等缩写表示 指一支球队在小组赛已经踢了几场 比如3代表三场小组赛全部踢完 还没踢完时就要注意“还有几场可以抢积分” 这是判断出线希望的重要基础
二 积分 通常以Pts表示 胜一场得3分 平局各得1分 失利得0分 这是最直观的排名依据 只要你记住赢球三分非常关键 就能理解为什么很多球队在末轮宁愿冒险进攻也不肯守平局 因为一场胜利远远比两场平局更划算
三 进球数与失球数 一般标记为GF GA 分别表示打进多少球和丢了多少球 这两项是计算净胜球的基础 同时也能体现球队的攻击力和防守质量 例如GF很高说明进攻锋利 GA偏多则暴露后防隐患
四 净胜球 通常标记为GD 即进球数减去失球数 净胜球在同分时通常是第一层“分水岭” 很多球队即便已经领先 仍然会在小组赛中继续争取多进球少丢球 就是为了拉高GD 以防后面出现同分情况

五 相互战绩等说明项 在一些详细的统计页面中 还会标注H2H head to head 代表相互交锋结果 这是在积分和净胜球等数据仍然无法区分时的重要参考指标
积分排序的一般优先级逻辑
不同届世界杯的细则可能会进行微调 但整体排序原则相对稳定 想看懂2026世界杯小组赛积分榜 可以按以下逻辑理解排序优先级 通常为
第一 总积分 高分优先 这是最直观的出线标准 不需要做任何换算 只要看Pts就能判断目前排第几 例如一支球队三场小组赛拿到2胜1平 积分7分 大概率是小组前两名 甚至锁定出线
第二 净胜球 当两队或多队积分相同时 看谁的GD更高 也就是进球多但失球少的球队占优 这也是为什么 末轮经常会出现“争净胜球大战” 有的球队不只要赢 还要多赢几球以确保自己排名靠前

第三 总进球数 在同分且净胜球相同的情况下 进球更多的球队更占优势 这一条鼓励攻势足球 防止球队只想着防守守平
第四 相互战绩及小循环 如果还有球队完全打平上述数据 就要看彼此交锋记录 尤其是在三队甚至四队同分时 通常会以这些球队之间的“迷你联赛”中积分净胜球来决定排名 这一步往往是球迷最容易算错的环节
第五 纪律分或抽签 极端情况下 如果连相互战绩都拉不开差距 会比较黄牌红牌产生的“公平竞赛积分” 再不行可能会采用抽签方式决出名次 虽然极少出现但在规则中一定会预留这种防止“完全打平”的兜底方案
典型情形分析 同分却命运不同
为了更好理解“2026世界杯小组赛积分怎么看” 可以通过一个简化案例来感受规则如何起作用 假设某小组三轮战罢 积分榜如下
球队A 积分6 净胜球 3
球队B 积分6 净胜球 1
球队C 积分6 净胜球 1
球队D 积分0
表面看A B C三队同积6分 但A净胜球最高 很明显锁定头名的可能性最大 而B和C不仅要比净胜球 还可能需要看相互战绩 假设B和C直接交锋时 B曾2比0获胜 即便两队总净胜球一致 有时仍会通过相互战绩优势将B排在C之前 这也是为什么赛后常听到解说说“这场赢球不仅要赢 还要考虑后面相互战绩和净胜球的双重压力”
再举个更极端的例子 如果B和C不仅积分相同 净胜球相同 总进球数也一样 相互战绩一胜一负 且比分完全一致 那就会进入更复杂的比较维度 例如小组内部迷你积分榜 甚至公平竞赛积分等 对一般球迷来说 记住一句话就够 同分时优先看整体净胜球 再看进球数 最后才轮到各种相互战绩细节 就不会被临场变化搞乱
如何通过积分形势判断出线可能
关注2026世界杯时 你不必像专业数据分析师那样列出所有概率 但可以通过几个简易方法快速判断球队形势
一 看“上限” 先算一算某队最多还能拿多少分 例如小组一共要踢3场 已经踢了2场积分只有1分 那么最多也就4分 如果小组前两名已经有人拿到6分 那这支球队几乎可以判定出局
二 看“主动权” 如果一支球队只要末轮赢球就稳出线 说明它手里还有主动权 如果需要指望别人“帮忙” 例如不仅自己要赢 还得看另两队打平或输球 那就属于被动局面 主动权越少 风险越大
三 看“净胜球压力” 当积分可能相同时 你要注意净胜球差距 比如目前落后对手2个净胜球 那末轮即使赢球也要尽量多赢 球迷在看积分榜时 可以提前评估“至少要赢几球才安全” 避免误以为只要小胜就能出线
常见误区 避免被表面排名误导

很多球迷在讨论“2026世界杯小组赛积分怎么看”时 容易陷入几个误区
其一 只看当前排名不看场次 有的球队少赛一场暂时排名靠后 但如果赢下补赛就能升到前两名 所以看积分榜时要同时关注场次 不能只看名次数字
其二 只看总净胜球忽略相互战绩 在某些规则设定下 当两队积分相同时 先比较相互战绩 然后才是整体净胜球 如果不理解这一点 就容易出现“怎么算都该出线却被淘汰”的错觉 在关注2026年具体规则时 你可以特别留意官方公布的“同分排序条款” 看清相互战绩所处的位置
其三 忽视平局的风险 很多球迷会认为拿一分总比输好 但在三分制下 平局的性价比并不高 如果一支球队连续两场平局 其实只拿到2分 很可能在最后一轮处于极其被动的位置 这一点在解读小组赛积分走势时尤为关键
实战观赛建议 让积分榜为你“提前剧透”
在真正观看2026世界杯转播时 你可以把“2026世界杯小组赛积分怎么看”转化成几个简单的观赛习惯
首先 每轮比赛前先大致算好几种关键比分对应的排名变化 比如某队赢球 平局或输球分别会出现什么情况 这样在比赛过程中 你就能更清晰地理解场上战术选择 例如为什么领先后还在猛攻 或者落后时突然大举压上
其次 适当关注同组其他场次的比分 因为 小组赛的出线形势往往不是单场决定的 而是多场联动 很多时候 一支球队的命运会在另一块球场上被改写 只有把小组内所有球队的积分变化放在一起看 才能真正看明白整个局势
最后 在关键的第三轮或者小组末轮 比赛中常会出现“战略性平局”“默契球”等复杂情形 这背后其实都是在精算积分与净胜球形势 如果你对规则足够熟悉 看到两队在某个时间点突然“都不太着急进攻” 可能就能立刻明白 他们此时已经在用积分规则为自己锁定最稳妥的出线方案
